×
×
网站首页
关于东明
公司简介
资质荣誉
总经理致词
企业视频
公司活动
环境展示
汽保设备
VOCs废气治理
钣金喷漆
机修设备
轮胎设备
清洗美容
汽保工具
商用车
新能源
职业教育
实训中心建设方案
燃油车高水平实训中心
汽车电工电子实训室
汽车使用与维护实训室
汽车发动机结构与检修实训室
汽车变速器构造与检修实训室
汽车动力底盘实训室
新能源车一体化实训中心
中高本(高技能)衔接人才培养技能体系
中高本(高技能)衔接技能培养课程体系
中高本(高技能)衔接岗课融通实训实践体系
中高本(高技能)衔接产教融合师资培训体系
赛事一体化技术支持服务
人才培养建设方案
中职/技工类院校
汽车运用与维修技术
新能源汽车维修技术
高职/技师类院校
汽车检测与维修技术
新能源汽车技术
汽车智能技术
技能大赛
汽车技术赛项
对话 - 汽车行业企业家
新石器无人车
第47届世界技能大赛
山东汽保协会ARM2023年新能源汽车销售展示暨产教融合高峰论坛答谢晚宴
世界技能大赛
职教大赛
职业院校产教融合顶层设计与课程开发
首届职业教育产教融合高峰论坛暨中国汽车保修设备行业协会产教融合专业委员会年会
职教大赛
全国职业院校技能大赛(中职)
全国职业院校技能大赛(高职)
校企合作
校企合作
板件修复综合实训区
车身测量与校正综合实训区
车身涂装及喷漆综合实训区
调漆处理及彩绘综合实训区
师资培训
假期培训
“东明杯”长治市汽车维职业技能比武竞赛
交通技师学院
2018年中国技能大赛
比亚迪新能源汽车技术与专业建设
第45届世界技能大赛
鲁班工坊
一带一路鲁班工坊
马来西亚、印尼、埃及
钣金喷漆一体化
汽车营销一体化实训中心
前台接待和形体礼仪综合实训区
配件管理实训区
保险理赔综合实训区
汽车销售及营销策划综合实训区
二手车鉴定评估综合实训区
智能网联一体化综合实训区
智能网联汽车智能驾驶实训室
智能网联汽车测试装调实训室
智能网联汽车一体化实训室
智能网联汽车环境感知实训室
智能网联汽车线控技术实训室
智能网联汽车无人驾驶实训室
智能网联汽车车联网实训室
智能网联汽车虚拟仿真实训室
新闻中心
企业资讯
企业活动
服务与支持
售后条款
解决方案
工程实例
产品知识
联系我们
人才招聘
搜索
400 630 9768
职业教育
实训中心建设方案
燃油车高水平实训中心
新能源车一体化实训中心
人才培养建设方案
中职/技工类院校
高职/技师类院校
技能大赛
汽车技术赛项
职教大赛
校企合作
校企合作
师资培训
假期培训
鲁班工坊
一带一路鲁班工坊
钣金喷漆一体化
汽车营销一体化实训中心
前台接待和形体礼仪综合实训区
配件管理实训区
保险理赔综合实训区
汽车销售及营销策划综合实训区
二手车鉴定评估综合实训区
智能网联一体化综合实训区
智能网联汽车智能驾驶实训室
智能网联汽车测试装调实训室
智能网联汽车一体化实训室
智能网联汽车环境感知实训室
智能网联汽车线控技术实训室
智能网联汽车无人驾驶实训室
智能网联汽车车联网实训室
智能网联汽车虚拟仿真实训室
热门产品
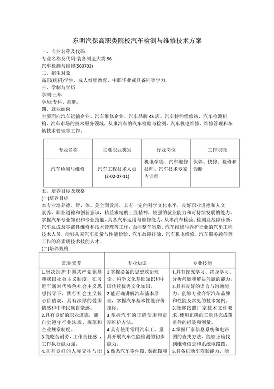
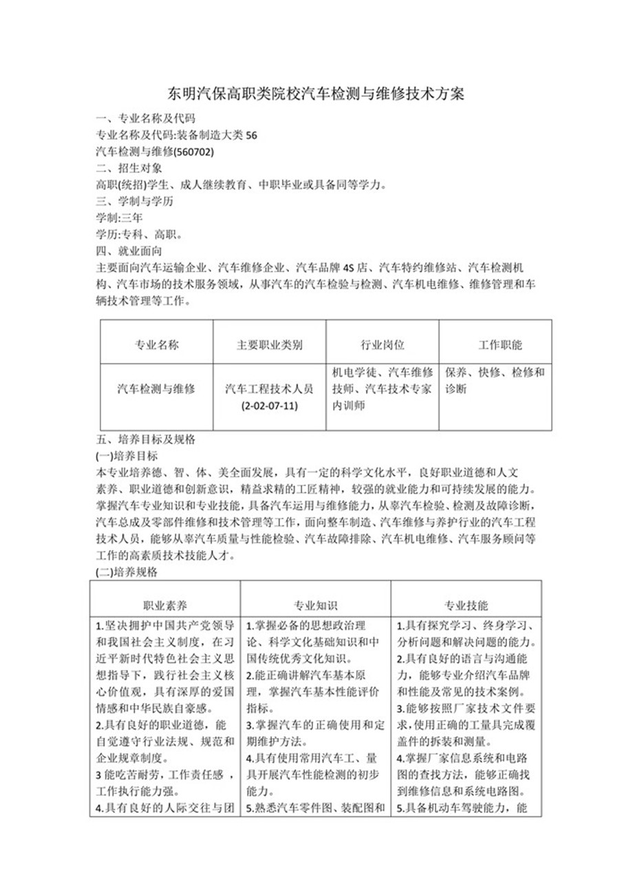
汽车检测与维修技术
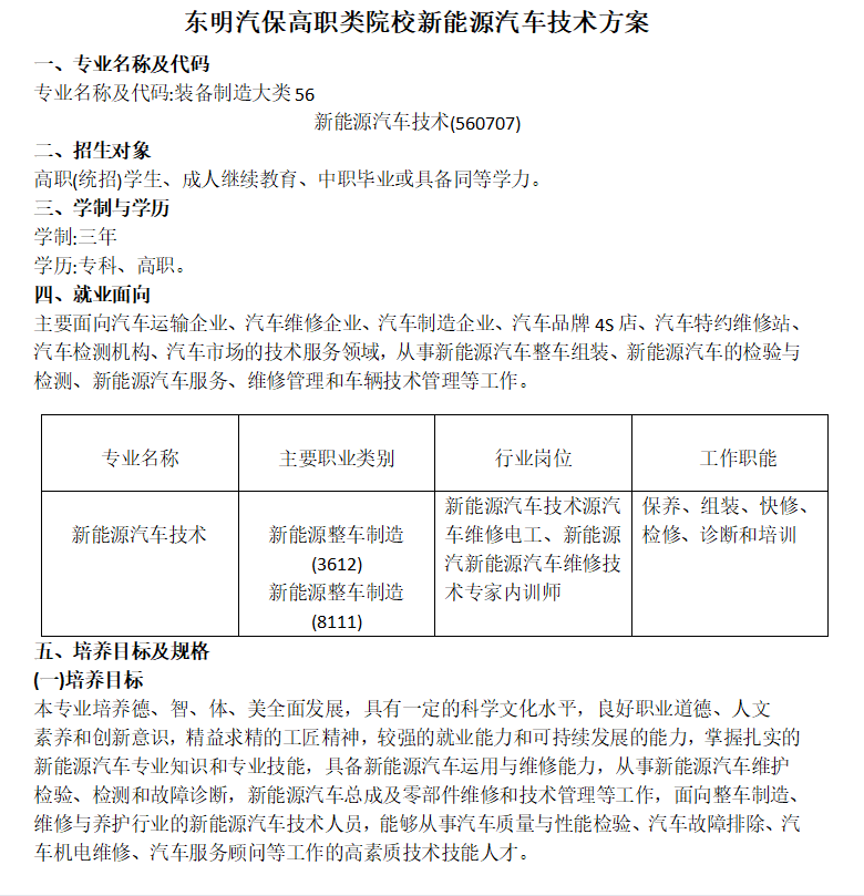
新能源汽车技术
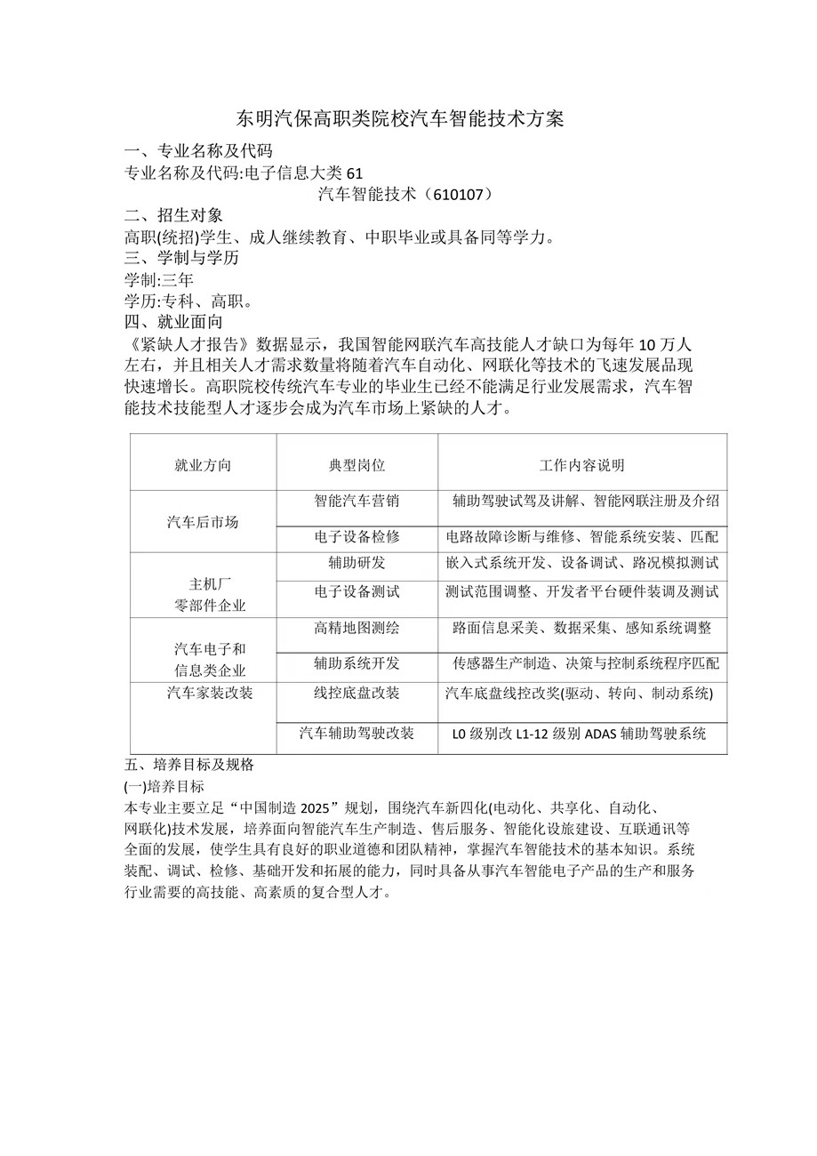
汽车智能技术
联系我们
400 630 9768
0351 7875 999
地址:山西省太原市小店区太榆路蓝海国际汽配城15道21/16道22
当前位置:
首页
/
高职/技师类院校
高职/技师类院校
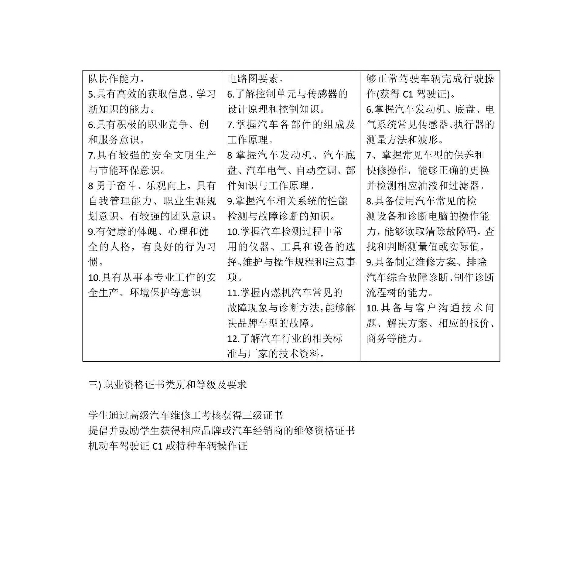
汽车检测与维修技术
发布时间:2025-02-21
浏览次数:
2333
产品介绍
同系列其他型号
汽车检测与维修技术
新能源汽车技术
汽车智能技术
更多产品
绿色共享钣喷中心
THINKCAR EVP903电池包充放电一体机
THINKCAR EVP803模组充放电均衡一体机
THINKCAR EVP403便携式单电芯充放电一体机
THINKCAR EVC303电池包气密性检测仪
X10商用车诊断接头包
X10视频远程诊断设备
X8视频远程诊断设备
X5视频远程诊断设备
更多>>
热点新闻
2026-03-03
月圆人圆·事业圆满|太原东明汽保祝您元宵节快乐!
2026-02-24
《东明汽保开工大吉|马跃新程,红启新岁!》
2026-01-10
太原东明汽保:用艾迪拓S3 PRO,让每一台二手车的“身世”清晰可见
2025-12-31
元旦快乐 | 你好 2026
2024-09-30
太原东明汽保国庆放假通知
2024-02-18
我们开工啦!
更多>>
相关新闻
2023-05-17
车众行隐私协议
2021-03-16
太原东明汽保携手法兰一展五会创新盈利项目路演(太原站)圆满成功!
2020-12-29
热烈祝贺山西省“东明汽保杯”职业院校产教融合大赛颁奖仪式、第五届产教融合校企合作暨山西省机械电子工业联合会职业教育分会圆满成功!
2020-10-30
太原东明汽保祝贺山西省第十四届职业学校中职组技能大赛圆满成功!
2020-10-17
喜讯!热烈祝贺太原东明汽保、祁县职业 中学携手举办的“新能源汽车营销服务师资培训班”圆满成功!
2020-09-24
太原东明汽保祝晋中市第十二届中等职业学校技能大赛圆满成功!
姓名
※
邮箱
※
电话
※
地址
内容
※
感谢您对我公司的信任,并向我们提供宝贵意见!请您认真填写相关信息。以便于我公司**的为您提供服务。谢谢合作!